网站首页
关 于 开 投
集团简介
企业文化
经营范围
集团领导
联系我们
党 群 建 设
党的建设
群团建设
全国两会
政绩观学习教育
学习贯彻党的二十届三中全会精神
党纪学习教育
学习贯彻二十大精神
深入贯彻中央八项规定精神学习教育
普法学法
业 务 版 图
能源
置业
物流
咨询
新 闻 中 心
集团要闻
行业新闻
总部动态
一线传真
公 开 信 息
招标与采购公告
招标与采购结果公示
其他公告公示
科研成果
荣誉奖项
新闻
图片
下载
专题
搜索
网站首页
关 于 开 投
集团简介
企业文化
经营范围
集团领导
联系我们
党 群 建 设
党的建设
群团建设
全国两会
政绩观学习教育
学习贯彻党的二十届三中全会精神
党纪学习教育
学习贯彻二十大精神
深入贯彻中央八项规定精神学习教育
普法学法
业 务 版 图
能源
置业
物流
咨询
新 闻 中 心
集团要闻
行业新闻
总部动态
一线传真
公 开 信 息
招标与采购公告
招标与采购结果公示
其他公告公示
科研成果
荣誉奖项
招标与采购公告
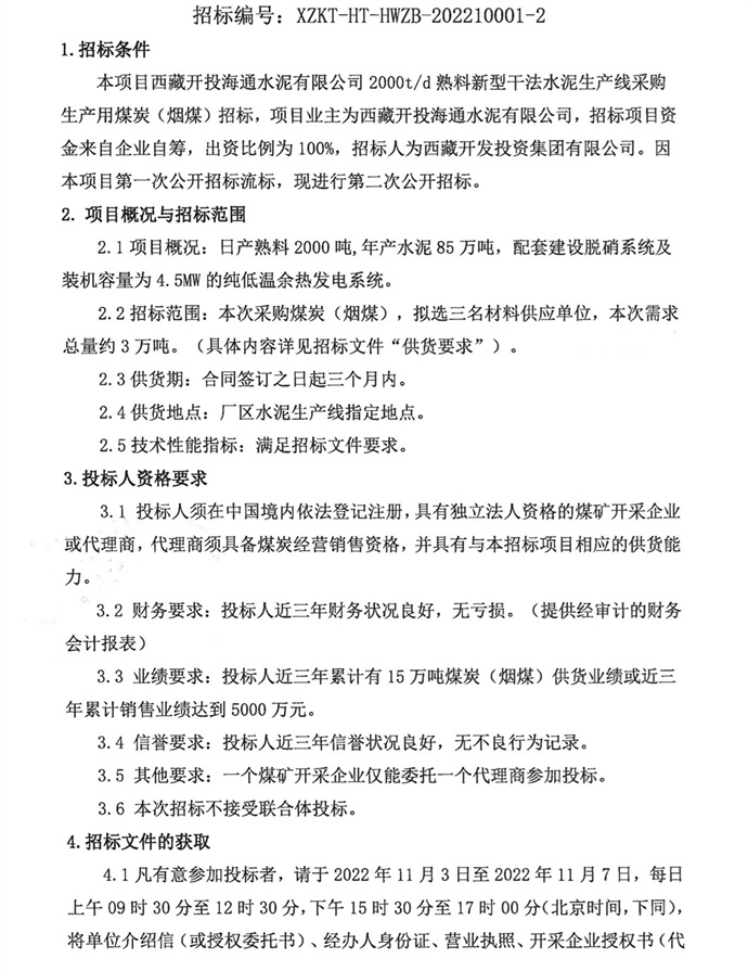
西藏开投海通水泥有限公司2000t/d熟料新型干法水泥生产线
采购生产用煤炭(烟煤)二次招标公告
2022-11-03 13:51:14
上一篇:
西藏昌都扎曲果多水电站业主营地及厂区建筑物等设备设施
下一篇:
西藏开投海通水泥有限公司2000t/d熟料新型干法水泥生产线
当前栏目:
招标与采购公告
返回上页
shuji@xzkt.net
书记邮箱
shuji@xzkt.net
书记邮箱